半岛体育
老年服务
无障碍
关怀版
繁体
English
日本語
智能问答
政务邮箱
智能问答
政务邮箱登录
繁体
English
日本語
搜本站
搜本站
搜站群
半岛体育官网
新闻中心
政务公开
办事服务
政民互动
半岛体育
当前位置:
首页
>
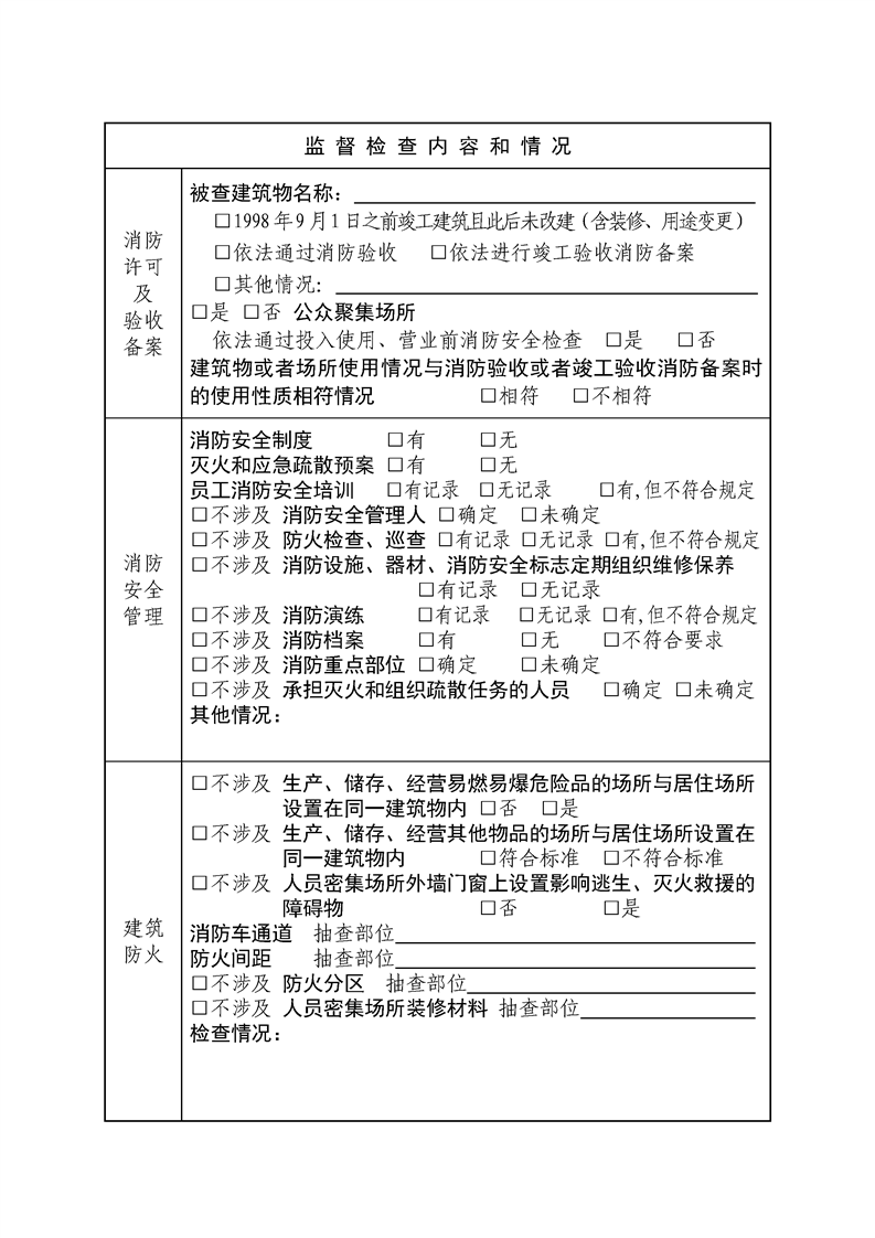
检查文书
>
各市级机关
苏州市消防救援支队
时间:
2026-01-14 10:18
来源:
苏州市消防支队
访问量:
相关文件
扫一扫在手机打开当前页
分享到:
镜像网站程序
自动镜像站群 - 时间因子转换镜像
镜像软件
YES镜站站群引擎
网页镜像工具
亚洲博彩网站
澳门新葡京在线
澳门金沙博彩官网
澳门新葡京在线
世界杯投注官网,世界杯压球网站